皇冠信用網平台 _武汉一中学要求家长开指定银行账户缴餐费?多方回应
怎么开通皇冠信用网口www.9990088.com—)开会员号,招代理/条件好/平台出租/招登1登2登3地区代理近日,有网友发帖称,武汉市第十三中学强制要求家长开设中国银行账户缴纳学生餐费,引发热议皇冠信用網平台 。部分网友表示,虽然官方声称可申办电子虚拟银行卡绑定他行银行卡进行缴费,但操作流程复杂,实质仍是“变相强制指定银行”,给家长带来不便。
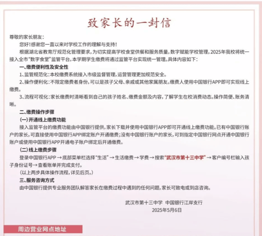
5月16日,上游新闻(报料邮箱:[email protected])记者获取的一封题为《致家长的一封信》的校方通知显示,为落实“数字食堂”监管平台建设,学校要求家长下载中国银行APP,并开通线上缴费功能皇冠信用網平台 。已拥有中国银行账户的家长可直接使用,未开户者需前往指定网点开设电子账户或申办虚拟卡绑定他行卡缴费。通知落款为武汉市第十三中学与中国银行江岸支行,日期为2025年5月6日。

校方和银行方联合发布的《致家长的一封信》皇冠信用網平台 。网络截图
记者随后以家长身份询问中国银行武汉江岸支行,一名工作人员确认了该合作安排:“缴费必须通过中国银行APP内的电子账户,绑定他行卡后充值皇冠信用網平台 。其他银行账户不能直接打款,是因为平台系统只对接我行的账户。”校方工作人员也表示,该做法是“按教育局统一安排执行”。
对于家长集中反映的“为何非中行不可”,江岸区教育局工作人员给予了详细说明,一名工作人员表示,当前武汉市整体正在推广“数字食堂”信息化监管平台,涵盖食材采购、质量溯源、消费支付、财务管理等各环节,要求各学校对接专属监管账户皇冠信用網平台 。“每个学校都有自己的对公账户,而该账户的专属监管账户必须与‘数字食堂’监管系统对接,才能实现从采购、溯源、定价到结算全链条监管。第十三中学的对公账户就是中国银行的,所以缴餐费只能通过中行路径完成。实际上整个江岸区大约一半的学校都对接的是中国银行,其他学校也有对接建行、农行、工行的情况。”
该工作人员强调,家长确实无需新开办实体卡,可在线新申请办理虚拟二类电子卡,并绑定已有的工行、建行、交行等一类卡完成缴餐费,“操作是为了监管安全,不是为银行揽储”皇冠信用網平台 。

校园缴费有两种途径 网络截图
在严格监管的背景下,如何实现家长体验便利与膳食资金流动合规之间的平衡呢?记者多次拨打武汉市教育局官网公布电话,截至发稿前仍未接通皇冠信用網平台 。
据武汉市教育局官网2025年1月报道,该市自2024年起启动校园食品安全和膳食经费专项整治,推动全市建设“数字食堂”监管平台,涵盖采购、支付、消费、明厨亮灶等多个环节,旨在提升食堂管理信息化和财务透明度皇冠信用網平台 。
上游新闻记者 冯盛雍 实习生 汤思文
猜你喜欢
- 2026-01-16皇冠信用网额度 _詹姆斯·哈登:快船有望完全反弹,洛杉矶是我的福地——从6胜21负到11胜2负的逆转曙光
- 2026-01-14皇冠账号注册 _A股午后下挫,三大股指涨跌互现:两市成交3.9万亿元,连续三日创新高
- 2026-01-13皇冠足球 _贵州省博老馆丢失被盗29件套文物,得排除监守自盗嫌疑
- 2026-01-12皇冠代理返水 _已经晚了?特朗普正评估对伊动武方案,神秘强援已帮助伊朗切断星链!
- 2026-01-12皇冠代理注册 _黄进良已任湖南省残联党组书记
- 2026-01-12皇冠体育正网 _辽宁省政府秘书长冯守权已任沈阳市人大常委会党组副书记
- 2026-01-12皇冠密码找回 _人类能否设计出可靠的实用保障措施来对抗超级人工智能智能体
- 2026-01-11皇冠代理登入 _潜逃30年落网!甘肃天水警方破获一起命案积案
- 2026-01-10意大利甲組聯賽 _特朗普放话:“无论难易”都要得到格陵兰岛!万斯警告欧洲:不配合将采取行动!格陵兰岛居民:给钱也不加入美国
- 2026-01-10卢加诺 v 克卢日 _已放弃美国国籍,恢复中国籍,81岁董事长拟套现近1亿元:为办理税务的需要!他60岁归国创业,带出2000亿元芯片巨头
- 2026-01-09hga030账号注册 _国企改革深化提升行动系列报道⑧|邯郸市产业投资集团:建立科技文旅协同机制以数字化改革撬动文旅产业升级
- 2026-01-09足球盘口平台 _邵佳一:若有像日本那么多的海外球员,进世界杯将成中国足球常态


网友评论